
Profile
San Jeou Building Material Industry CO., Ltd.
Founded in 1982, San Jeou building material industry Co,. Ltd. is a highly reputed to be specialist and manufacturer of UL fire rated shutter, Flood gates and Flood barriers. San Jeou’s fire shutter and flood solutions have been supplied and installed to majority of domestic public constructions and oversea projects. San Jeou The brand’s name in Chinese meaning stands for three permanencies, which is our motto (Reputation, Quality, Services) . San Jeou’s products have over 60% sales figures of domestic public constructions, including all subway system in Taiwan’s major cities, airport, harbor, power stations and military base. Based on steady growth in domestic market, San Jeou now is aggressively developing international market. With High quality and competitive price, we believed that San Jeou’s products will be satisfied by our international clients. We will continuous to improve and dedicate to ourselves, and strive to achieve our strategic targets.
Certifications

BS EN 1634-12008 2HR Thermal Resistance

TUV PAS1188 Zero Water Leakage Certification

UL Fire Roller Door Test Report (including OVER SIZE certification)

UL Fire Roller Door Test Report SJ-302 (including OVER SIZE certification)

UL Fire and Heat Resistant Roller Door Test Report SJ-303A

UL Fire and Heat Resistant Roller Door Test Report SJ-120A

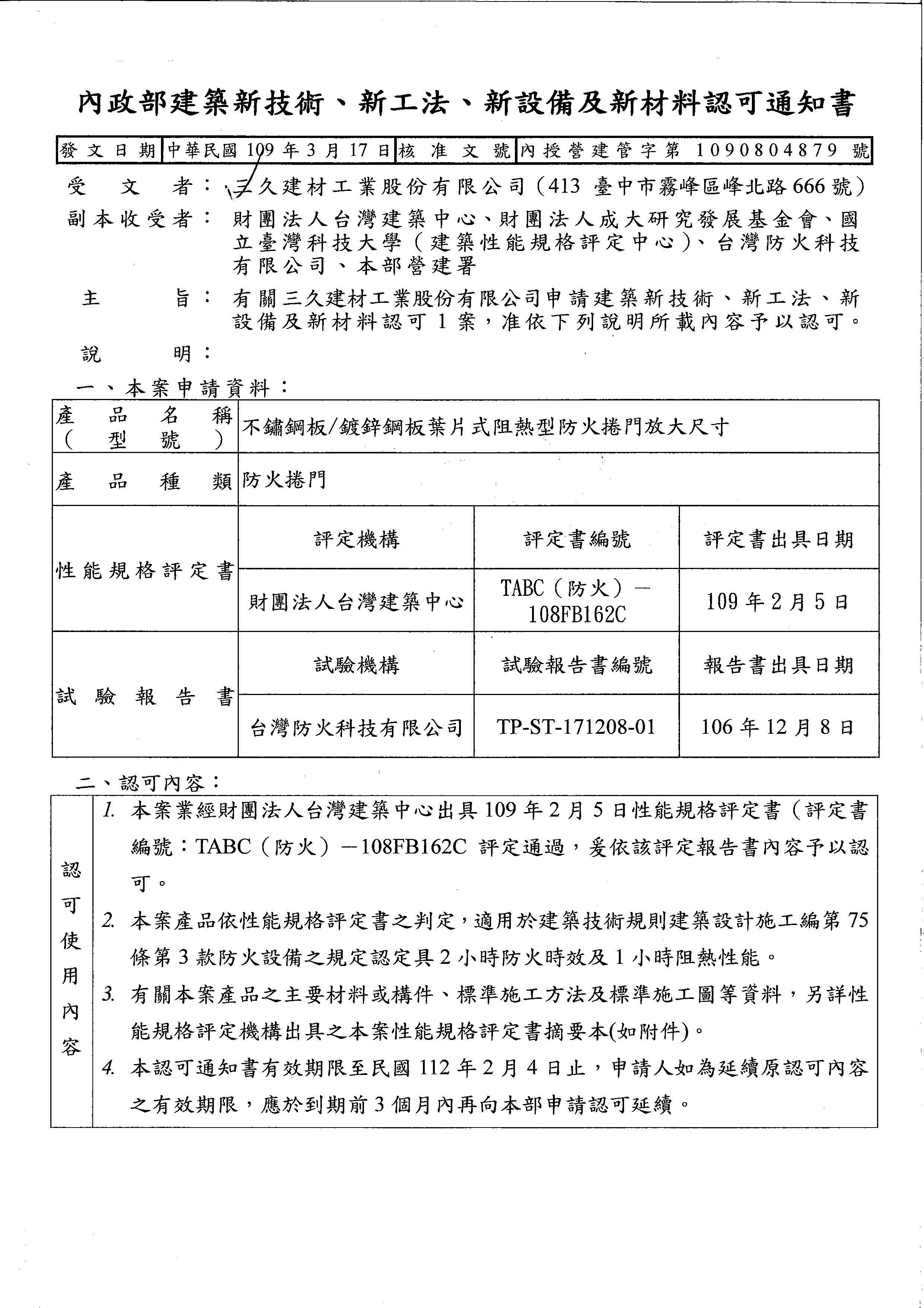
Interior Fire Roller Door Test SJ-302 (enlarged size)

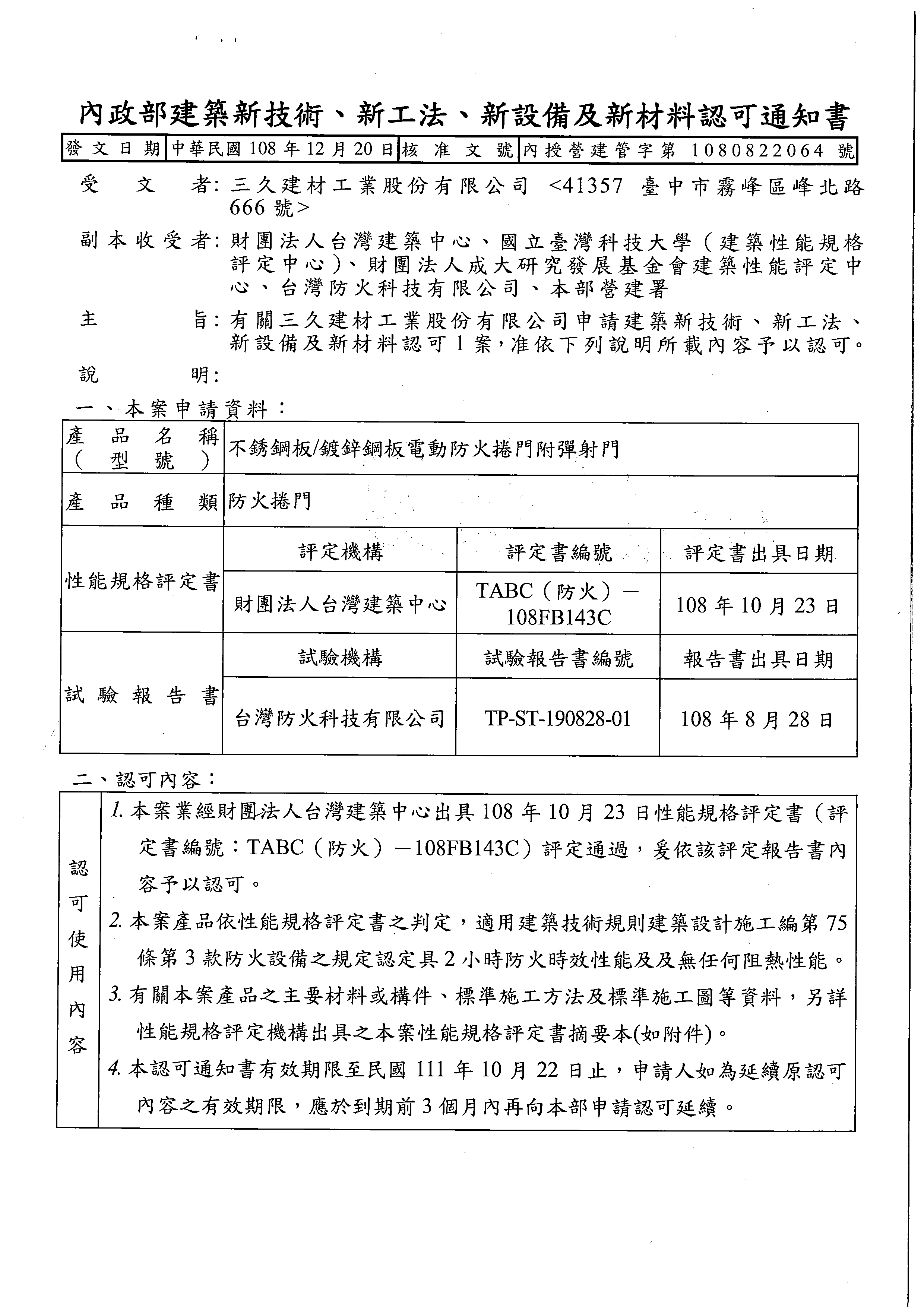
Interior Fire Roller Door Test SJ-302 with ejector

Ministry of the Interior Heat Resistant Fire Roller Door Test SJ-303A (Enlarged Size)

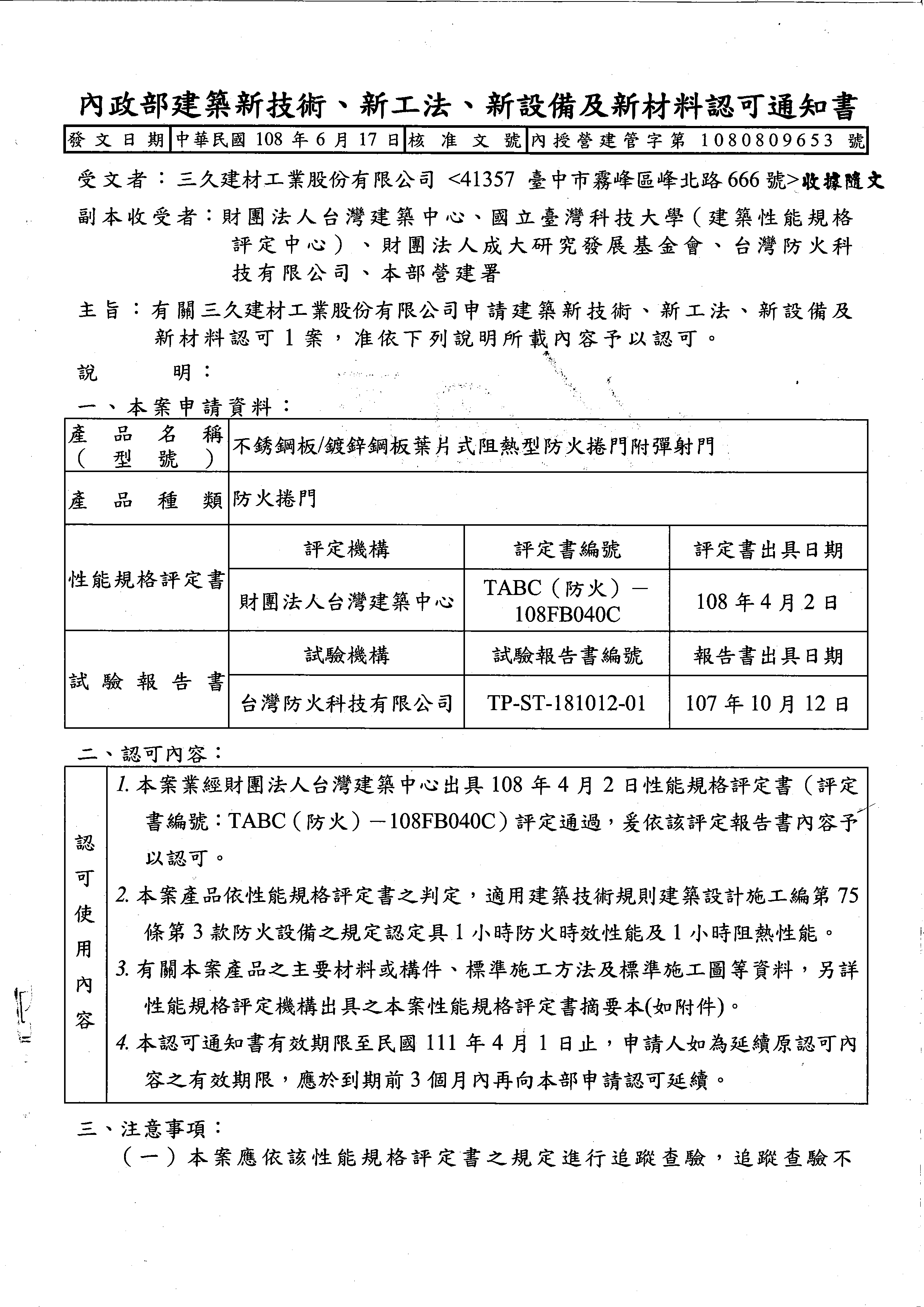
Ministry of the Interior heat-resistant type fire-resistant rolling door test SJ-303A with ejection door

The Ministry of Interior's heat-resistant fire-resistant rolling door smoke shielding test SJ-303AS (enlarged size)

The Ministry of Interior's heat-resisting fire-resisting rolling door with smoke shielding test SJ-303AS

SJ-303S Smoke Shielding Test for Doors Used in Buildings of the Ministry of the Interior
